https://kangcoder.tistory.com/entry/Computer-Organization-Design-The-Processor-1
[Computer Organization & Design] The Processor - 1
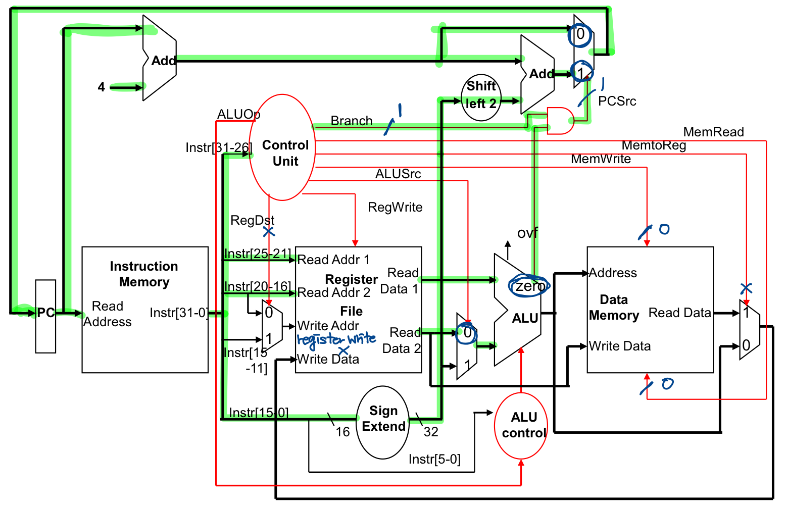
Building a Datapath Datapath: CPU에서 데이터와 주소를 처리하는 요소 (register, ALU, MUX 등) Instruction Fetch 모든 Instruction을 처리하기 위한 첫 단계 - PC(Program Counter): 다음 실행할 명령어의 주소를 저장하고
kangcoder.tistory.com
Control Unit

- Instruction의 상위 6bits인 opcode를 입력으로 받아 명령어에 맞는 signal을 보내 datapath를 조절한다.
R-Type Inst.
R-Type 명령어들의 Datapath (control 추가)

Load Inst.

Branch Inst.

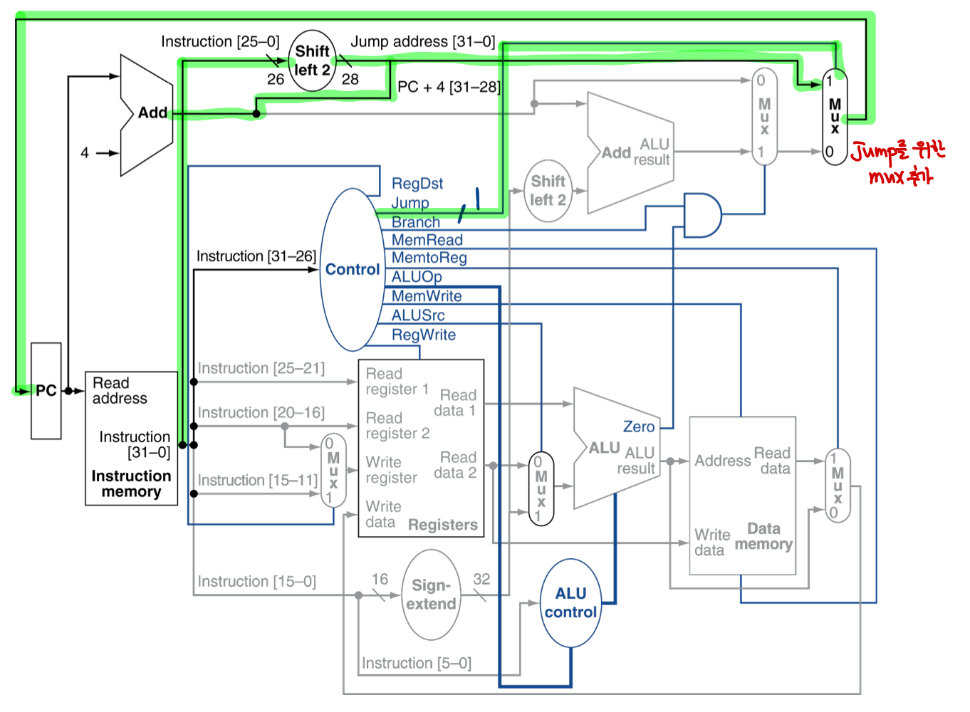
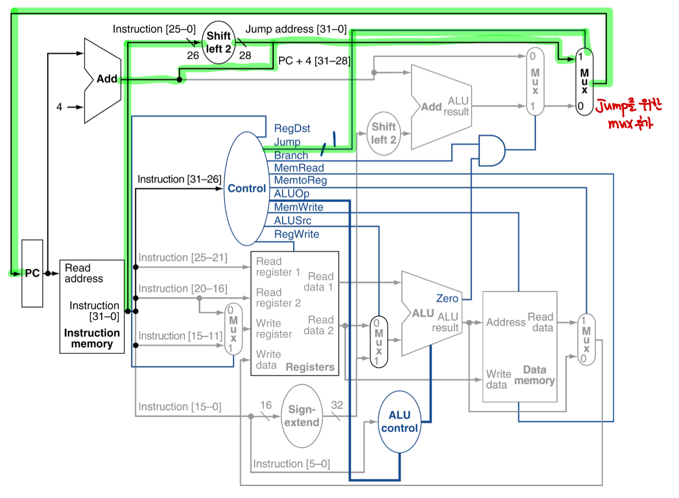
Jump Inst.
